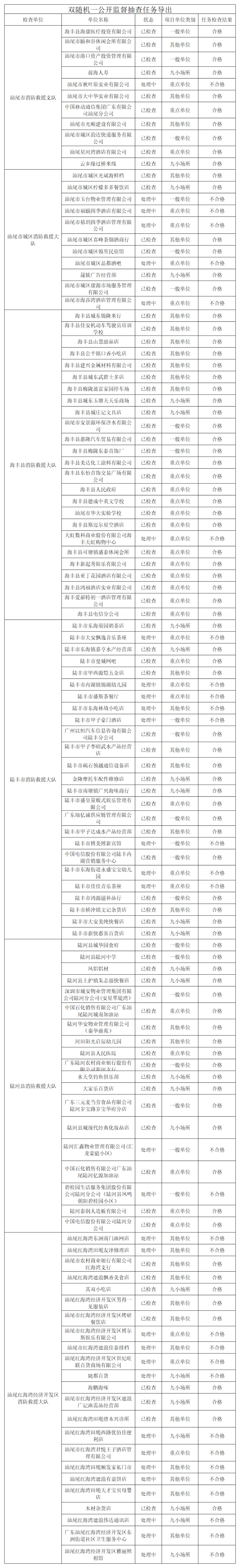
推进全市火灾防控工作,进一步预防和减少火灾危害,保障公共安全,督促各单位、各场所履职尽责,根据有关法律法规规定,汕尾市消防救援支队依法对汕尾市有关单位进行消防监督抽查,现将2024年4月份“双随机、一公开”消防监督抽查结果公示如下:

关联稿件:
相关附件:
推进全市火灾防控工作,进一步预防和减少火灾危害,保障公共安全,督促各单位、各场所履职尽责,根据有关法律法规规定,汕尾市消防救援支队依法对汕尾市有关单位进行消防监督抽查,现将2024年4月份“双随机、一公开”消防监督抽查结果公示如下:

您访问的链接即将离开“汕尾市人民政府门户网站”,是否继续?