您现在所在的位置 : 首页 > 汕尾市房地产管理局 > 要闻 > 通知公告 > 历史遗留问题
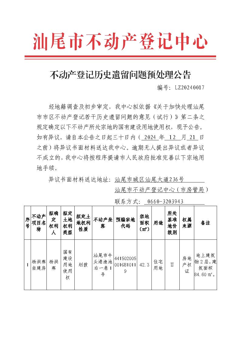
不动产登记历史遗留问题预处理公告(杨洪燕自建房等8宗)
  • 2024-11-22 16:53
  • 来源: 本网
  • 发布机构: 汕尾市房地产管理局
  • 【字体:    

不动产登记历史遗留问题预处理公告(LZ20240017)_页面_1.jpg不动产登记历史遗留问题预处理公告(LZ20240017)_页面_2.jpg不动产登记历史遗留问题预处理公告(LZ20240017)_页面_3.jpg汕尾市牛头港渔池右一巷1号拟完善用地手续宗地范围图.jpg汕尾市区盐町头中片公路西一巷6号拟完善用地手续宗地范围图.jpg汕尾市区灰窑村果菜仓库围墙南侧第一安置区第四、五号拟完善用地手续宗地范围图.jpg汕尾市区二马路68号A栋拟完善用地手续宗地范围图.jpg汕尾市区二马路68号后面B栋拟完善用地手续宗地范围图.jpg汕尾市区莲兴一街八直巷5号拟完善用地手续宗地范围图.jpg汕尾市区林埠香洲东路南片第106号拟完善用地手续宗地范围图.jpg汕尾市区林埠香洲东路南片第102号拟完善用地手续宗地范围图.jpg

关联稿件:
相关附件:
扫一扫手机打开当前页
Baidu
map

您访问的链接即将离开“汕尾市房地产管理局 汕尾市不动产登记中心”网站,是否继续?

--
Baidu
map