您现在所在的位置 : 首页 > 汕尾市房地产管理局 > 要闻 > 通知公告 > 历史遗留问题
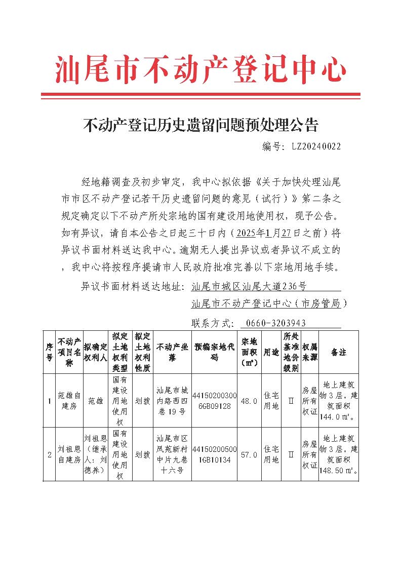
不动产登记历史遗留问题预处理公告(范雄自建房等11宗)
  • 2024-12-27 16:11
  • 来源: 本网
  • 发布机构: 汕尾市房地产管理局
  • 【字体:    

不动产登记历史遗留问题预处理公告(LZ20240022)_页面_1.jpg不动产登记历史遗留问题预处理公告(LZ20240022)_页面_2.jpg不动产登记历史遗留问题预处理公告(LZ20240022)_页面_3.jpg汕尾市城内路西四巷19号拟完善用地手续宗地范围图.jpg汕尾市区凤苑新村中片九巷十六号拟完善用地手续宗地范围图.jpg汕尾市区城区内西五巷29号拟完善用地手续宗地范围图.jpg汕尾市区城内路西十六巷26号拟完善用地手续宗地范围图.jpg汕尾市区四居委海边街房建3号拟完善用地手续宗地范围图.jpg汕尾市区通港路88号拟完善用地手续宗地范围图.jpg汕尾市区五马路凤苑中片别墅10号拟完善用地手续宗地范围图.jpg汕尾市盐町头美片十三巷18号拟完善用地手续宗地范围图.jpg汕尾市新灯五巷7号拟完善用地手续宗地范围图.jpg汕尾市区礼拜堂巷8号拟完善用地手续宗地范围图.jpg汕尾市区海滨路39号内拟完善用地手续宗地范围图.jpg

关联稿件:
相关附件:
扫一扫手机打开当前页
Baidu
map

您访问的链接即将离开“汕尾市房地产管理局 汕尾市不动产登记中心”网站,是否继续?

--
Baidu
map