中国政府网
|
广东省政府网
|
汕尾市政府网
领导信箱
联系我们
首页
机构
要闻
政务
服务
互动
专题
您现在所在的位置 :
首页
>
汕尾市农业农村局
>
要闻
>
图片新闻
图片新闻
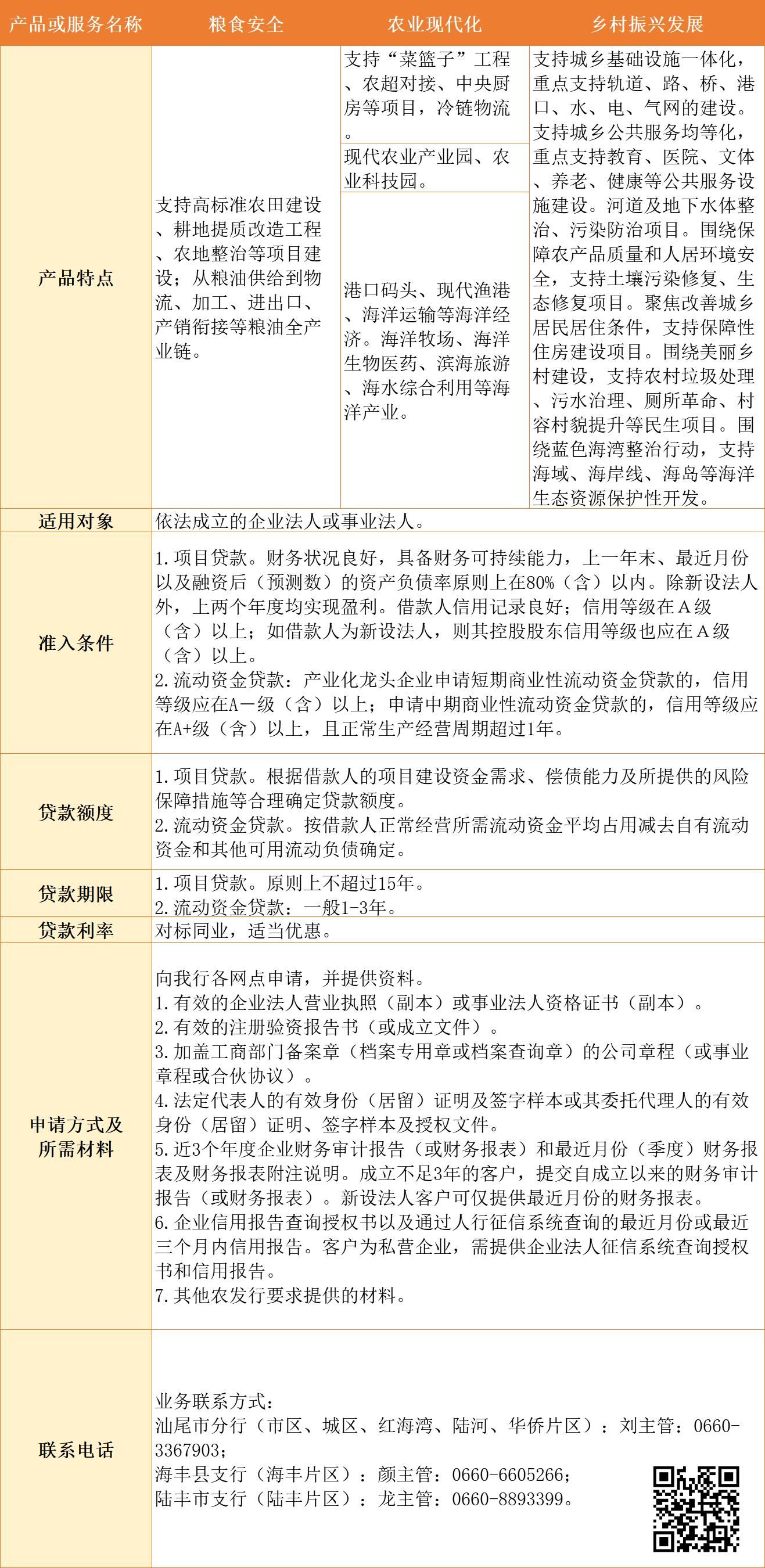
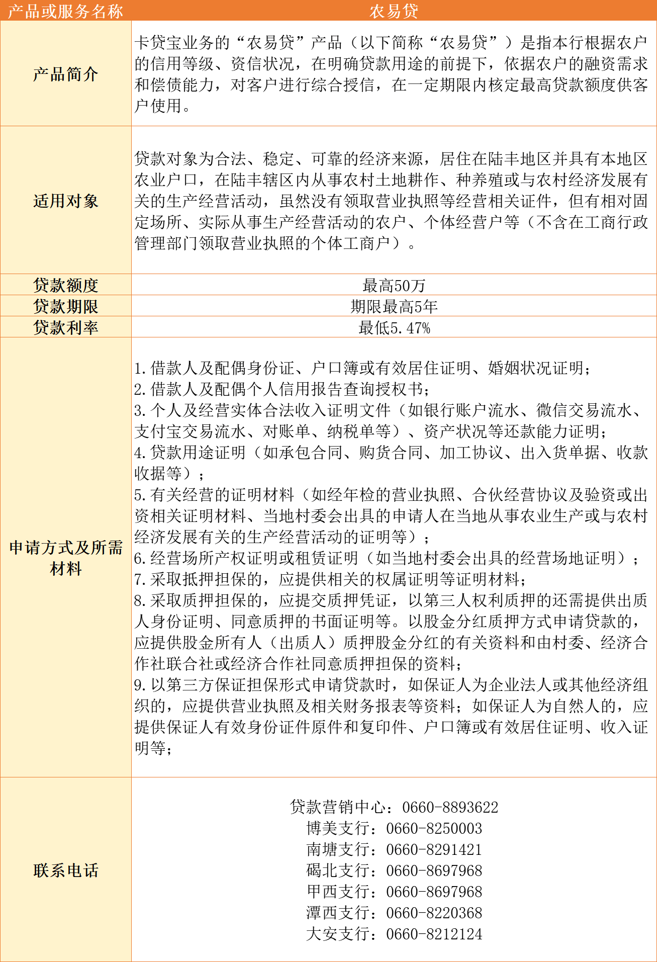
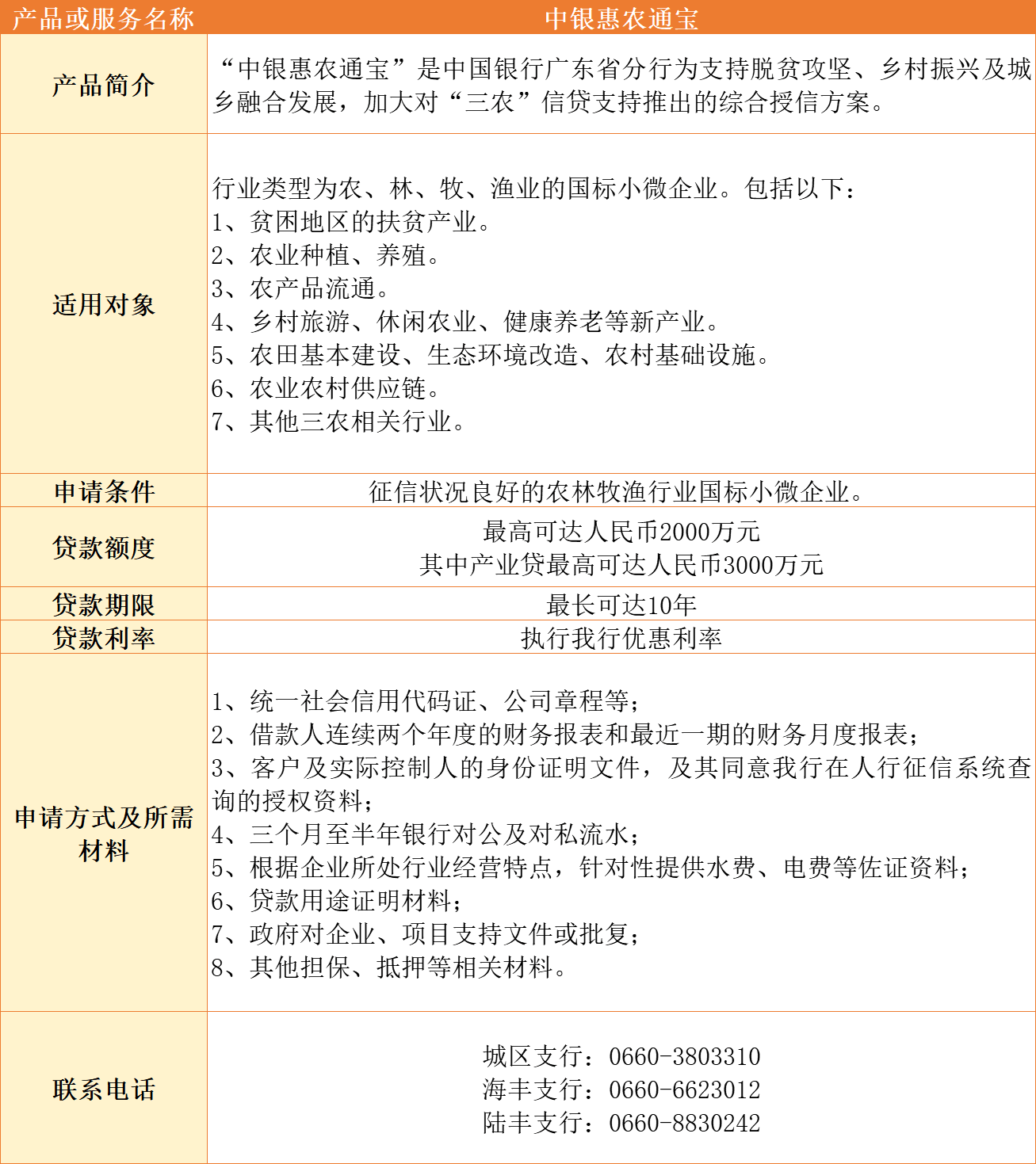
汕尾市银行机构乡村振兴金融产品及服务汇编
2021-07-10 18:00 来源:
中国人民银行汕尾市中心支行
发布机构:
汕尾市农业农村局
【字体:
大
中
小
】
打印
关联稿件:
相关附件:
扫一扫在手机打开当前页
【TOP】
【
打印页面
】【
关闭页面
】
map