- -
您现在所在的位置 : 首页 > 汕尾市人力资源和社会保障局 > 政务要闻 > 通知公告
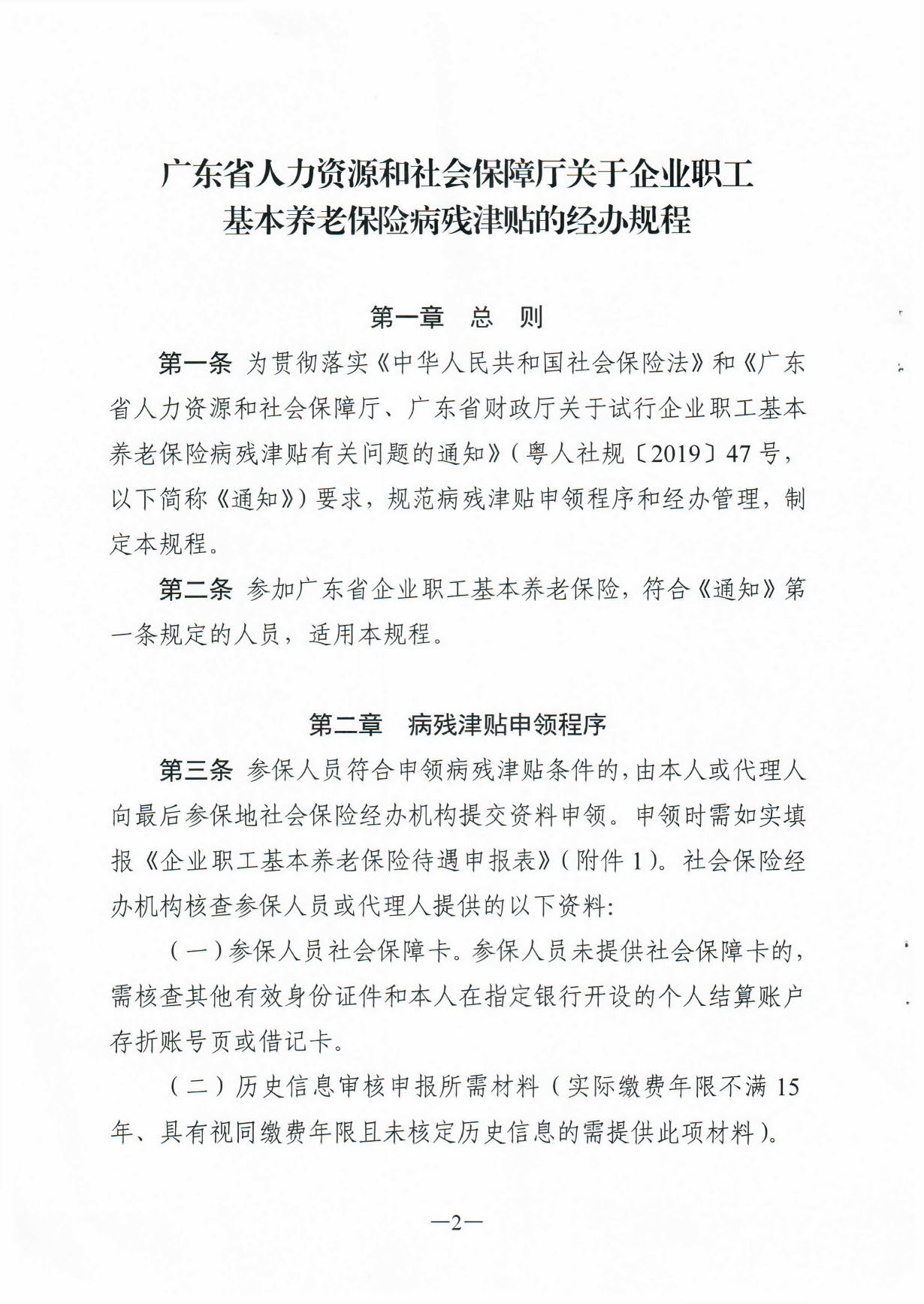
关于印发《广东省人力资源和社会保障厅企业职工基本养老保险病残津贴的经办规程》的通知
  • 2020-03-12 11:13
  • 来源:本网
  • 发布机构:汕尾市人力资源和社会保障局
  • 【字体:   

171、关于印发《广东省人力资源和社会保障厅企业职工基本养老保险病20200304_16364395(1)_页面_01.jpg171、关于印发《广东省人力资源和社会保障厅企业职工基本养老保险病20200304_16364395(1)_页面_02.jpg171、关于印发《广东省人力资源和社会保障厅企业职工基本养老保险病20200304_16364395(1)_页面_03.jpg171、关于印发《广东省人力资源和社会保障厅企业职工基本养老保险病20200304_16364395(1)_页面_04.jpg171、关于印发《广东省人力资源和社会保障厅企业职工基本养老保险病20200304_16364395(1)_页面_05.jpg171、关于印发《广东省人力资源和社会保障厅企业职工基本养老保险病20200304_16364395(1)_页面_06.jpg171、关于印发《广东省人力资源和社会保障厅企业职工基本养老保险病20200304_16364395(1)_页面_07.jpg171、关于印发《广东省人力资源和社会保障厅企业职工基本养老保险病20200304_16364395(1)_页面_08.jpg171、关于印发《广东省人力资源和社会保障厅企业职工基本养老保险病20200304_16364395(1)_页面_09.jpg171、关于印发《广东省人力资源和社会保障厅企业职工基本养老保险病20200304_16364395(1)_页面_10.jpg171、关于印发《广东省人力资源和社会保障厅企业职工基本养老保险病20200304_16364395(1)_页面_11.jpg171、关于印发《广东省人力资源和社会保障厅企业职工基本养老保险病20200304_16364395(1)_页面_12.jpg171、关于印发《广东省人力资源和社会保障厅企业职工基本养老保险病20200304_16364395(1)_页面_13.jpg171、关于印发《广东省人力资源和社会保障厅企业职工基本养老保险病20200304_16364395(1)_页面_14.jpg171、关于印发《广东省人力资源和社会保障厅企业职工基本养老保险病20200304_16364395(1)_页面_15.jpg171、关于印发《广东省人力资源和社会保障厅企业职工基本养老保险病20200304_16364395(1)_页面_16.jpg171、关于印发《广东省人力资源和社会保障厅企业职工基本养老保险病20200304_16364395(1)_页面_17.jpg

关联稿件:
相关附件:
扫一扫在手机打开当前页

主管单位:汕尾市人力资源和社会保障局  地址:汕尾市城区政和路28号汕尾市人力资源和社会保障局  电话:0660-3362955  传真:0660-3361990
版权所有:汕尾市人力资源和社会保障局,未经许可严禁复制或镜像   网站地图
粤公网安备 4150202000001号   粤ICP备05063439号  网站标识码:4415000052
版权所有:汕尾市人力资源和社会保障局   监督电话:12345   联系我们

Baidu
map

您访问的链接即将离开“汕尾市人力资源和社会保障局”网站,是否继续?

Baidu
map