您现在所在的位置 : 首页 > 汕尾市政务服务和数据管理局 > 政务公开 > 其他
汕尾市住房公积金管理中心公积金贷款指南
  • 2024-10-21 15:14
  • 来源:汕尾市住房公积金管理中心
  • 发布机构:汕尾市政务服务和数据管理局
  • 【字体:    

(一)贷款对象和条件

1.具有完全民事行为能力的自然人。
2.按期足额连续缴存住房公积金6个月以上,申请贷款时住房公积金汇缴正常。
3.有稳定的收入,职工缴存基数默认为正常收入,如实际收入与缴存基数不符,则需提供收入流水及其他合法稳定收入材料(如合法房租收入,需提供房屋产权及租赁合同 、转账收入等相关材料)。
4.有偿还贷款本息的能力,每月偿还债务总额不能超过家庭总收入的50%,且借款人家庭没有尚未还清的住房公积金债务或者可能影响公积金贷款偿还的其他债务。
5.家庭(夫妻)信用状况良好,申请人及配偶在中国人民银行的征信系统中无不良信用记录。个人住房贷款、公积金贷款或商业贷款、消费性贷款、车贷、信用卡或其他经营性贷款合并计算五年内逾期累计超过6次或近两年内连续3次(含)以上不予贷款。
6.购房首期付款符合申请时规定的比例。
首次申请住房公积金贷款购买一手商品住房的,首付比例不低于房价的20%;第二次申请公积金贷款,首付比例不低于房价的30%;
首次申请住房公积金贷款购买二手住房的,首付比例不低于房价的20%;第二次申请公积金贷款的,首付比例不低于房价的30%。
二手房房价认定标准:按照房屋税收完税价和增值税发票确定,组合贷款时需银行评估价做为参考。二手房纯公积金贷款实际房款总价按照房屋税收完税价确定,二手房组合贷款实际房款总价按照房屋税收完税价和银行评估价二者取低价确定。
如申请的是公积金组合贷款,首付比例需同时符合公积金与银行的要求。
7.申请人同意提供符合规定的担保。
8.有合法有效的购买、建造、翻建、大修自住住房的证明文件、资料。
9.不为产权人家庭(包括申请人、配偶、未成年子女)名下的第三套房产。
10.上级政策规定的其他条件。

(二)申请贷款时间

根据不同的房产类型申请时间可分为:
1.购买一手商品房:在办理商品房买卖合同备案之日起至结清房款前;
2.购买再次交易住房:办妥房屋交易过户手续,交纳房屋契税(以房屋契税证立契日期为准)后的6个月内;
3.购买拆迁安置房屋:签订房屋拆迁安置协议之日起至结清房款前;
4.建造住房:建造房屋竣工并取得不动产权登记之日起6个月内;
5.翻建:新建房取得不动产权登记之日起6个月内;
6.大修住房:完成大修工程后的6个月内。

(三)贷款期限和利率

1.贷款最长期限为30年(须在法定的房屋使用年限内,且贷款到期时间不得超过借款人法定退休时间后的5年);组合贷款的商业贷款期限原则上应与住房公积金贷款期限相同;贷款期限根据借款人家庭收入情况确定,每月偿还债务总额不能超过家庭总收入的50%。
2.共同申请借款的,以申请人平均借款年限作为该笔贷款的最长贷款期限。
3.住房公积金贷款利率按中国人民银行规定的住房公积金贷款利率执行。贷款期限为1年的,实行合同利率,遇法定利率调整,不分段计息;贷款期限在一年以上的,遇法定利率调整,于次年1月1日起按相应利率档次执行新利率。
4.目前贷款年利率如下:

图片

(四)贷款额度
1.贷款额度应同时符合以下公式:
(1)不超过按照借款人还贷能力确定的贷款额度。
贷款额度=借款人住房公积金近24个月的月平均缴存基数×50%×贷款月数。(缴存时间不足24个月的,统一按照24个月计算平均值)
借款人与配偶共同借款的,贷款额度为两者分别计算的贷款额度之和。
(2)不超过按照实际支付房款总价的一定比例确定的贷款额度。
①购买一手自住住房,首次申请公积金贷款的,不超过实际房款总价的80%;第二次申请公积金贷款的,不超过实际房款总价的70%;
②购买二手房,贷款额度不得超过二手房房价的80%,具体与房龄有关:

图片

备注:房龄不足一年的,按一年计算且房龄加可贷年限小于等于40。
③建造、翻建住房的,不超过建造、翻建住房工程费用的50%;大修住房的,不超过大修住房费用的50%。
(3)不超过按借款人的公积金缴存账户余额倍数确定的贷款额度。余额倍数以公积金中心最新公布的倍数为准。
(4)不超过公布的贷款最高额度。现行单职工最高额度为30万元,双职工最高额度为50万元。贷款最高额度以公积金中心最新公布贷款最高额度为准。
(5)个贷率与余额倍数、最高贷款额度的关系:

图片

2.可提高贷款额度政策

图片

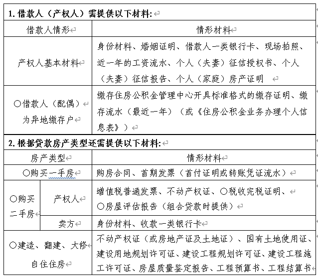
(五)申请资料

图片

材料说明:
(1)婚姻证明:根据婚姻情况携带不同材料
1.已婚:双方结婚证、配偶身份证
2.离婚:离婚证
3.其他情况:承诺说明
(2)个人(家庭)房产证明:查询汕尾市辖区范围内不动产登记。如果家庭名下已有申请过公积金贷款的,则还需查询申请公积金贷款的房产所在地的不动产登记。如果该套房产还在家庭名下,则本次申请的贷款利率为第二套利率;不在家庭名下的则享受首套房利率。家庭名下包括申请人、配偶、未成年子女。
(3)《住房公积金业务办理个人信息表》可在微信小程序“全国住房公积金”点击服务→业务办理→业务办理电子码,确认中心名称无误后点击提交,点击条形码,出现数字和条形码,请将这个截图给工作人员。
(六)受理地址
各公积金中心受托银行(具体哪家银行,咨询开发商的受监管账户银行)
(七)承诺办结时限
受托银行按要求提交系统后,该笔业务应当在17个工作日内办完贷款手续。
(八)贷后管理
1.冲还贷协议:纯公积金还款满12期以后可在粤省事上申请;
2.贷款缩短:原来的贷款期限变短,月还款提高的一种合同变更方式;
3.贷款展期:在缩期后的基础上进行展期,不超过原贷款期数;
4.提前还款:还款满12期后可办理,不限次数,以万为单位还款;
5.还款方式变更:整笔贷款只变更一次。
(九)业务咨询受理渠道

图片


扫一扫在手机打开当前页

您访问的链接将离开“汕尾市政务服务数据管理局”,是否继续?

Baidu
map